我们非常重视您的个人隐私,当您访问我们的网站时,请同意使用的所有cookie。有关个人数据处理的更多信息可访问《隐私政策

c2_3bannerpc.webp c2_3bannerph.webp

植物学领域

无损伤成像植物细胞壁组分、活体代谢流及农化产品分布,揭示植物生长调控机制,支撑生物质转化研究与精准农业技术开发,提升资源利用效率。

方案优势

  • download.svg
    无标记成像

    避免荧光光毒性 / 光漂白,保留样本生理真实性

  • download.svg
    深穿透高分辨

    结合透明化技术突破毫米级深度,分辨率达亚微米级

  • download.svg
    精准定量

    信号与浓度线性相关,直接定量蛋白 / 脂质 / 代谢物等内源性分子

  • download.svg
    超高速成像

    信号增强 10⁶倍,成像速度达秒级 - 分钟级(传统需小时级)

  • download.svg
    无标记成像

    避免荧光光毒性 / 光漂白,保留样本生理真实性

  • download.svg
    深穿透高分辨

    结合透明化技术突破毫米级深度,分辨率达亚微米级

  • download.svg
    精准定量

    信号与浓度线性相关,直接定量蛋白 / 脂质 / 代谢物等内源性分子

  • download.svg
    超高速成像

    信号增强 10⁶倍,成像速度达秒级 - 分钟级(传统需小时级)

典型场景

  • download.jpg
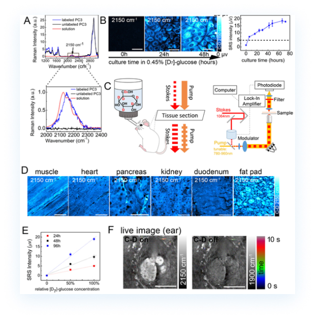
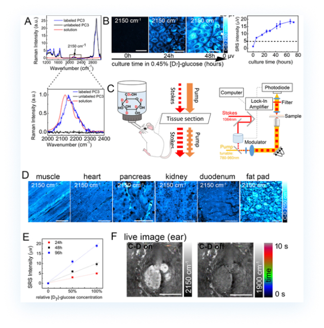
    糖脂代谢

    对生物小分子的代谢过程,可通过相干拉曼追踪氘代葡萄糖在细胞中的代谢轨迹,实时呈现不同时间点的分子分布变化

  • download.jpg
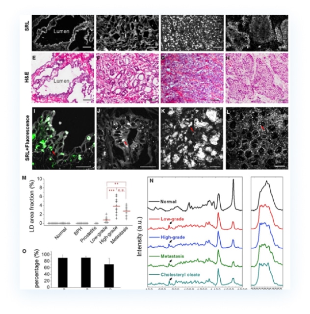
    病理研究

    通过光谱对比病理组织与正常组织的光谱差异,可发现肿瘤标志物;通过定量分析可以关联肿瘤恶性程度,辅助进一步研究信号通路。

  • download.jpg
    糖脂代谢

    对生物小分子的代谢过程,可通过相干拉曼追踪氘代葡萄糖在细胞中的代谢轨迹,实时呈现不同时间点的分子分布变化

二维码.png
收起

资源下载

填写表单以获取最新资料

  • 我已经阅读并同意振电科技隐私政策
  • 提交表单