我们非常重视您的个人隐私,当您访问我们的网站时,请同意使用的所有cookie。有关个人数据处理的更多信息可访问《隐私政策

c2_1bannerpc.webp c2_1bannerph.webp

合成生物学

以单细胞分辨率解析工程菌代谢异质性,实时追踪胞内代谢流与关键酶空间分布,助力代谢路径优化、高产菌株定向选育,加速生物基产品高效合成。

c2_img01.jpg

在生物医学研究中,样本真实性保留、深层结构观测、分子动态追踪与精准定量始终是核心诉求,而传统成像技术的荧光标记干扰、成像速度缓慢、穿透深度有限等瓶颈,往往制约着疾病机制解析、药物研发与临床诊断的突破。相干拉曼技术凭借无标记成像优势,避免了荧光标记的光毒性与信号干扰,完整保留类器官、活体组织等样本的生理活性;其亚微米级空间分辨率与毫米级穿透深度,可清晰呈现肿瘤浸润边界、神经细胞分层等精细结构,甚至捕捉深层组织中蛋白质、脂质、核酸的分布差异;通过分子振动特征的特异性识别,能够实时追踪葡萄糖代谢、脂质合成等动态过程,实现内源性分子的精准定量分析。从类器官发育的干细胞分化调控、阿尔茨海默病淀粉样斑块的无标记检测,到 3D 模型中的药物渗透评估与肿瘤异质性解析,该技术为疾病模型构建、药物筛选优化、临床病理精准诊断提供了全新研究范式,助力生物医学研究从 “静态分析” 走向 “动态追踪”,从 “粗放筛查” 迈向 “精准量化”。

方案优势

  • download.svg
    无标记成像

    避免荧光光毒性 / 光漂白,保留样本生理真实性

  • download.svg
    深穿透高分辨

    结合透明化技术突破毫米级深度,分辨率达亚微米级

  • download.svg
    精准定量

    信号与浓度线性相关,直接定量蛋白 / 脂质 / 代谢物等内源性分子

  • download.svg
    超高速成像

    信号增强 10⁶倍,成像速度达秒级 - 分钟级(传统需小时级)

  • download.svg
    无标记成像

    避免荧光光毒性 / 光漂白,保留样本生理真实性

  • download.svg
    深穿透高分辨

    结合透明化技术突破毫米级深度,分辨率达亚微米级

  • download.svg
    精准定量

    信号与浓度线性相关,直接定量蛋白 / 脂质 / 代谢物等内源性分子

  • download.svg
    超高速成像

    信号增强 10⁶倍,成像速度达秒级 - 分钟级(传统需小时级)

典型场景

  • download.jpg
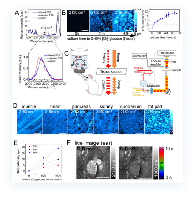
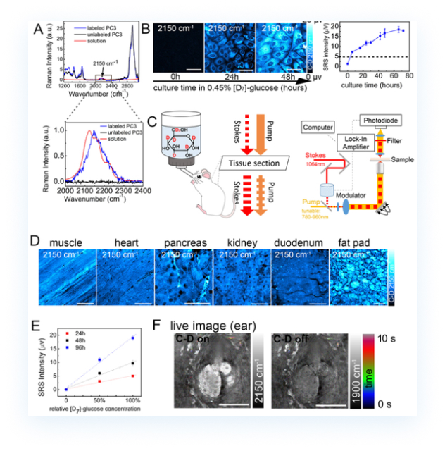
    糖脂代谢

    对生物小分子的代谢过程,可通过相干拉曼追踪氘代葡萄糖在细胞中的代谢轨迹,实时呈现不同时间点的分子分布变化

  • download.jpg
    病理研究

    通过光谱对比病理组织与正常组织的光谱差异,可发现肿瘤标志物;通过定量分析可以关联肿瘤恶性程度,辅助进一步研究信号通路。

  • download.jpg
    糖脂代谢

    对生物小分子的代谢过程,可通过相干拉曼追踪氘代葡萄糖在细胞中的代谢轨迹,实时呈现不同时间点的分子分布变化

二维码.png
收起

资源下载

填写表单以获取最新资料

  • 我已经阅读并同意振电科技隐私政策
  • 提交表单