-
公司动态
用户成就丨相干拉曼技术赋能白血病精准分型:H-SRPI平台解锁亚型特异性脂质代谢密码
研究背景
白血病是一类异质性极强的血液系统恶性肿瘤,包含急性髓系白血病(Acute Myeloid Leukemia,AML)、急性淋巴细胞白血病(Acute Lymphoblastic Leukemia,ALL)等多个亚型(其中AML和ALL占白血病病例的80%以上),不同亚型的治疗方案与预后差异显著,因此精准分型是优化临床疗效的核心前提。传统白血病诊断依赖骨髓涂片形态学评估,不仅主观且劳动强度大,观察者间差异明显,难以精准区分相似谱系或成熟阶段的细胞;现有拉曼光谱技术虽可实现无标记检测,但存在耗时久、空间分辨率有限、散射效率弱等问题,无法满足临床快速诊断需求。而相干拉曼技术(Stimulated Raman Scattering, SRS)虽已应用于脑癌、乳腺癌等其他癌症的病理分析,但此前尚未被用于白血病研究,亟需开发适配白血病诊断的新型精准检测工具。
研究成果
近日,中国医学科学院血液病医院程雪莲、周圆团队在Frontiers in Immunology发表研究成果(图1),该研究实现了白血病亚型精准区分与代谢特征的深度解析。首次揭示白血病亚型特异性脂质代谢异质性,AML细胞的饱和与不饱和脂质水平均显著高于正常细胞,且AML-M3偏好脂质去饱和代谢,AML-M5则上调饱和脂质合成及碳链延长;ALL细胞的脂质代谢特征显著弱于AML,更依赖蛋白质与核酸代谢维持生理活动;通过转录组学分析,鉴定出20个AML脂质代谢相关的显著上调基因,涉及脂质合成、转运、降解等关键过程,为代谢靶向治疗提供了核心靶点。该研究不仅攻克了白血病精准分型的技术瓶颈,更首次揭示了亚型特异性脂质代谢规律,为临床诊断与靶向治疗提供双重突破。

图1 研究成果
依托振电(苏州)医疗科技有限公司(以下简称“振电科技”)的UltraView系列多模态非线性光学显微镜的核心技术支撑,成功开发高内涵光谱拉曼病理成像平台(High-Content Spectral Raman Pathology Imaging platform,H-SRPI)。该系统支撑实现了亚微米空间分辨率与毫秒级时间分辨率的无标记化学成像,可精准映射单个白血病细胞内蛋白质、核酸、饱和脂质、不饱和脂质4种关键生物分子的分布与含量;依托该系统,研究团队完成了12名患者的324个白血病细胞,以及3名健康供体的正常造血细胞开展了系统分析,为后续亚型区分算法构建和脂质代谢特征解析提供了核心数据支撑。
多模态非线性光学显微技术引领科研创新突破
1. 技术跨界应用突破:首次将相干拉曼技术从其他癌症领域拓展至白血病研究(图2),打破传统拉曼技术的局限,实现亚微米空间分辨率与毫秒级时间分辨率的无标记化学成像(无需染色即可实现细胞内生化成分成像,避免细胞损伤),填补白血病细胞精准生化分析的技术空白;

图2 H-SRPI技术原理、6种白血病亚型及5种正常细胞样本,呈现完整实验流程
2. 多维度分析框架突破:创新整合H-SRPI成像技术与RNA-seq转录组学,构建“形态观察+生化分析+基因验证”的三维研究体系,首次系统揭示白血病亚型的脂质代谢差异及关键调控基因(如AML-M3的SLC27A2/3、ELOVL3,AML-M5的FADS1、SREBF1等);

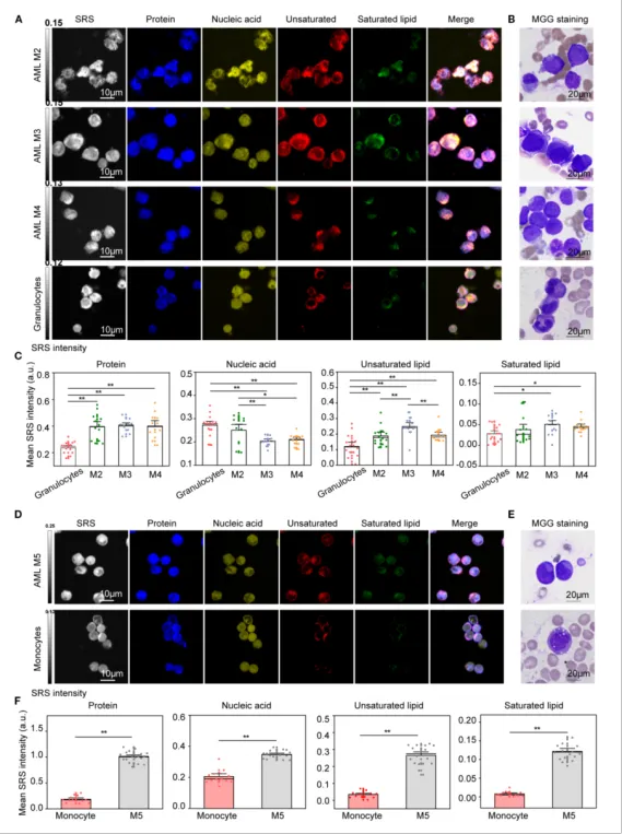
图3 AML细胞与正常细胞的生化特征对比图:AML各亚型与正常细胞的H-SRPI成像、MGG染色,定量分析蛋白、核酸及脂质差异

图4 ALL细胞与健康B细胞的生化特征对比图:ALL亚型与健康B细胞的H-SRPI成像及染色结果,量化关键生物分子表达水平
3. 诊断算法创新突破:开发融合细胞形态与生化成分的单细胞膜型分析算法,规避传统形态学诊断的主观性,实现白血病亚型自动化区分,整体准确率达88.21%,其中AML与ALL亚型区分灵敏度/特异度均超80%,Ph-与Ph+ B-ALL更是实现100%精准区分;
4. 代谢靶点发现突破:明确AML不同亚型的脂质代谢特异性调控路径,证实脂质代谢重编程是AML进展的关键特征,鉴定出20个核心调控基因(涉及脂质合成、转运、降解等过程),为开发亚型特异性代谢靶向治疗药物提供全新靶点。
UltraView系列多模态非线性光学显微系统技术特点
1. 无标记无损检测:无需细胞染色处理,避免染色干扰与细胞损伤,完整保留细胞天然生化状态,适配临床样本的高保真分析需求;
2. 高分辨率高灵敏度:具备亚微米空间分辨率,可精准映射单个细胞内蛋白质、核酸、饱和脂质、不饱和脂质4种关键成分的分布与含量,还能检测粒细胞中低丰度(占总蛋白3-5%)的不稳定酶(如髓过氧化物酶[Myeloperoxidase,MPO,粒细胞中关键的氧化酶,与白血病预后相关]),拓展检测适用范围;
3. 快速高效适配临床:毫秒级成像速度大幅缩短检测周期,相比传统拉曼技术提升检测效率,满足临床快速诊断与批量样本分析需求;
4. 多功能一体化整合:兼具细胞形态学观察与生化成分定量分析能力,结合算法可实现自动化亚型区分,无需依赖复杂人工判断,降低操作门槛;
5. 多场景兼容拓展:可与RNA-seq等转录组学技术联动,既适用于白血病亚型诊断、代谢机制研究等科研场景,也具备向临床常规诊断转化的潜力。
文献来源:
[1]Cheng, Xuelian et al. “High-content stimulated Raman pathology imaging and transcriptomics reveal leukemia subtype-specific lipid metabolic heterogeneity.” Frontiers in immunology vol. 16 1662281.1 Oct.2025, doi:10.3389/fimmu.2025.1662281